京华教育 / 2019-04-15
人社部取消73份证明材料,药师审核不需提供学历证明了?
人社部近日公布,为了优化服务,减证便民,决定取消73项由规范性文件设定的证明材料,包括申报职业技能鉴定的身份证明、结业证书、职业资格证书;办理工伤登记的居民身份证原件及复印件、认定工伤决定书等等。
小编从取消的73项证明材料清单中了解到,人社部取消了专业技术人员资格考试资格审核时需要的学历证明和从事专业工作年限证明!截图如下:


也许有部分考生不太明白告知承诺制的意思,容许小编给大家简单解答一下。告知承诺制就是,只要自己做出诚信的承诺,就可以不必由其他部门出具相关证明。这是不是代表着,以后执业药师资格审核都不用出具学历证明和工作年限证明了?要知道每年都有执业药师考生为了准备资格审核的证明材料来回奔波,如果真的是取消了学历证明和工作年限证明,实行告知承诺制,就能节省了不少时间。
虽然目前暂未有执业药师资格审核相关通知表明正式取消资格审核制的学历证明及工作年限证明,但这个消息已经让不少考生纷纷点赞:
对于人社部“取消专业技术人员资格考试资格审核时需提供的学历证明和从事相关专业工作年限证明”你怎么看?欢迎留言说出你的看法!
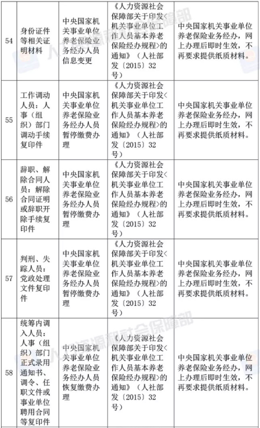
附:人社部通知原文
便民!人社部决定取消73项由规范性文件设定的证明材料
为贯彻落实党中央、国务院关于减证便民、优化服务的决策部署,根据《国务院办公厅关于做好证明事项清理工作的通知》(国办发[2018]47号)要求,人力资源社会保障部对现行有效的人力资源社会保障规范性文件设定的证明材料进行了清理根据有关规定,决定取消73项由规范性文件设定的证明材料,现予以公布。
取消的规范性文件设定的证明材料目录

















